
Visual Basic .Net
Un curso de: Tutoriales Programación

Decimos que una estructura condicional es anidada cuando por la rama del verdadero o del falso de una estructura condicional hay otra estructura condicional.

El diagrama de flujo que se presenta contiene dos estructuras condicionales. La principal se trata de una estructura condicional compuesta y la segunda es una estructura condicional simple y está contenida por la rama del falso de la primer estructura.
Es común que se presenten estructuras condicionales anidadas aún más complejas.
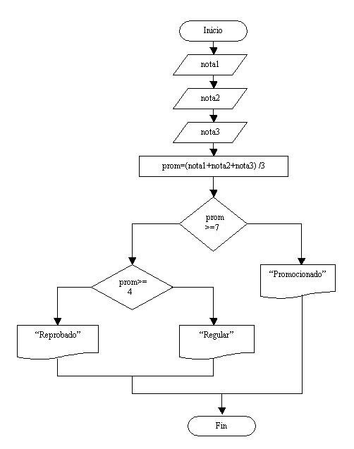
Problema:
Confeccionar un programa que pida por teclado tres notas de un alumno, calcule el promedio e imprima alguno de estos mensajes:
Si el promedio es >=7 mostrar «Promocionado».
Si el promedio es >=4 y <7 mostrar «Regular».
Si el promedio es <4 mostrar «Reprobado».
Diagrama de flujo:

Analicemos el siguiente diagrama. Se ingresan tres valores por teclado que representan las notas de un alumno, se obtiene el promedio sumando los tres valores y dividiendo por 3 dicho resultado (Tener en cuenta que si el resultado es un valor real solo se almacena la parte entera).
Primeramente preguntamos si el promedio es superior o igual a 7, en caso afirmativo va por la rama del verdadero de la estructura condicional mostramos un mensaje que indica «Promocionado» (con comillas indicamos un texto que debe imprimirse en pantalla).
En caso que la condición nos de falso, por la rama del falso aparece otra estructura condicional, porque todavía debemos averiguar si el promedio del alumno es superior o igual a cuatro o inferior a cuatro.
Estamos en presencia de dos estructuras condicionales compuestas.
Programa:
Module Module1
Sub Main()
Dim nota1, nota2, nota3, promedio As Integer
Console.Write("Ingrese primer nota:")
nota1 = Console.ReadLine()
Console.Write("Ingrese segunda nota:")
nota2 = Console.ReadLine()
Console.Write("Ingrese tercer nota:")
nota3 = Console.ReadLine()
promedio = (nota1 + nota2 + nota3) / 3
If promedio >= 7 Then
Console.Write("Promocionado")
Else
If promedio >= 4 Then
Console.Write("Regular")
Else
Console.Write("Reprobado")
End If
End If
Console.ReadKey()
End Sub
End Module
Codifiquemos y ejecutemos este programa. Al correr el programa deberá solicitar por teclado la carga de tres notas y mostrarnos un mensaje según el promedio de las mismas.
Podemos definir un conjunto de variables del mismo tipo en una misma línea:
Dim nota1, nota2, nota3, promedio As Integer
Esto no es obligatorio pero a veces, por estar relacionadas, conviene.
A la codificación del If anidado podemos observarla por el else del primer If.
Problemas propuestos
- Se cargan por teclado tres números distintos. Mostrar por pantalla el mayor de ellos.
- Se ingresa por teclado un valor entero, mostrar una leyenda que indique si el número es positivo, nulo o negativo.
- Confeccionar un programa que permita cargar un número entero positivo de hasta tres cifras y muestre un mensaje indicando si tiene 1, 2, o 3 cifras. Mostrar un mensaje de error si el número de cifras es mayor.
- Un postulante a un empleo, realiza un test de capacitación, se obtuvo la siguiente información: cantidad total de preguntas que se le realizaron y la cantidad de preguntas que contestó correctamente. Se pide confeccionar un programa que ingrese los dos datos por teclado e informe el nivel del mismo según el porcentaje de respuestas correctas que ha obtenido, y sabiendo que:
Nivel máximo: Porcentaje>=90%. Nivel medio: Porcentaje>=75% y <90%. Nivel regular: Porcentaje>=50% y <75%. Fuera de nivel: Porcentaje<50%.