
Visual Basic .Net
Un curso de: Tutoriales Programación
La estructura Do … Loop While (condición) permite ejecutar al menos una vez su bloque repetitivo, a diferencia del Do While (condición) … Loop que puede no ejecutar el bloque.
Esta estructura repetitiva se utiliza cuando conocemos de antemano que por lo menos una vez se ejecutará el bloque repetitivo.
La condición de la estructura está abajo del bloque a repetir, a diferencia del Do While (condición) … Loop que está en la parte superior.
Representación gráfica:

El bloque de operaciones se repite MIENTRAS que la condición sea Verdadera.
Si la condición retorna Falso el ciclo se detiene.
Es importante analizar y ver que las operaciones se ejecutan como mínimo una vez.
Problema 1:
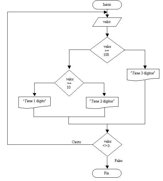
Escribir un programa que solicite la carga de un número entre 0 y 999, y nos muestre un mensaje de cuántos dígitos tiene el mismo. Finalizar el programa cuando se cargue el valor 0.
Diagrama de flujo:

No hay que confundir los rombos de las estructuras condicionales con los de las estructuras repetitivas.
En este problema por lo menos se carga un valor. Si se carga un valor mayor o igual a 100 se trata de un número de tres cifras, si es mayor o igual a 10 se trata de un valor de dos dígitos, en caso contrario se trata de un valor de un dígito. Este bloque se repite mientras se ingresa en la variable valor un número distinto a cero. Cuando se ingresa el cero la condición del ciclo repetitivo se evalúa falsa y por lo tanto sale del bloque repetitivo.
Programa:
Module Module1
Sub Main()
Dim valor As Integer
Do
Console.Write("Ingrese un valor entre 0 y 999 (0 finaliza):")
valor = Console.ReadLine()
If valor >= 100 Then
Console.WriteLine("Tiene 3 dígitos.")
Else
If valor >= 10 Then
Console.WriteLine("Tiene 2 dígitos.")
Else
Console.WriteLine("Tiene 1 dígito.")
End If
End If
Loop While (valor <> 0)
End Sub
End Module
Problema 2:
Escribir un programa que solicite la carga de números por teclado, obtener su promedio. Finalizar la carga de valores cuando se cargue el valor 0.
Cuando la finalización depende de algún valor ingresado por el operador conviene el empleo de la estructura Do … Loop While (condición), por lo menos se cargará un valor (en el caso más extremo se carga 0, que indica la finalización de la carga de valores)
Diagrama de flujo:

Es importante analizar este diagrama de flujo.
Definimos un contador cant que cuenta la cantidad de valores ingresados por el operador (no lo incrementa si ingresamos 0)
El valor 0 no es parte de la serie de valores que se deben sumar.
Definimos el acumulador suma que almacena todos los valores ingresados por teclado.
La estructura repetitiva Do … Loop While (condición) se repite mientras se ingrese un valor distinto a 0. Con el valor cero la condición del ciclo retorna falso y continúa con el flujo del diagrama.
Disponemos por último una estructura condicional para el caso que el operador cargue únicamente un 0 y por lo tanto no podemos calcular el promedio ya que no existe la división por 0.
En caso que el contador cant tenga un valor distinto a 0 el promedio se obtiene dividiendo el acumulador suma por el contador cant que tiene la cantidad de valores ingresados antes de introducir el 0.
Programa:
Module Module1
Sub Main()
Dim suma, cant, valor, promedio As Integer
suma = 0
cant = 0
Do
Console.Write("Ingrese un valor (0 para finalizar):")
valor = Console.ReadLine()
If valor <> 0 Then
suma = suma + valor
cant = cant + 1
End If
Loop While valor <> 0
If cant <> 0 Then
promedio = suma / cant
Console.Write("El promedio de los valores ingresados es:")
Console.Write(promedio)
Else
Console.Write("No se ingresaron valores.")
End If
Console.ReadKey()
End Sub
End Module
El contador cant DEBE inicializarse antes del ciclo, lo mismo que el acumulador suma. El promedio se calcula siempre y cuando el contador cant sea distinto a 0.
Problema 3:
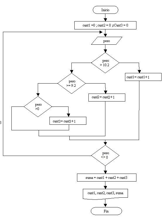
Realizar un programa que permita ingresar el peso (en kilogramos) de piezas. El proceso termina cuando ingresamos el valor 0. Se debe informar:
a) Cuántas piezas tienen un peso entre 9,8 Kg. y 10,2 Kg.?, cuántas con más de 10,2 Kg.? y cuántas con menos de 9,8 Kg.?
b) La cantidad total de piezas procesadas.
Diagrama de flujo:

Los tres contadores cont1, cont2, y cont3 se inicializan en 0 antes de entrar a la estructura repetitiva.
A la variable suma no se la inicializa en 0 porque no es un acumulador, sino que guarda la suma del contenido de las variables cont1, cont2 y cont3.
La estructura se repite mientrasno se ingrese el valor 0 en la variable peso. Este valor no se lo considera un peso menor a 9,8 Kg., sino que indica que ha finalizado la carga de valores por teclado.
Programa:
Module Module1
Sub Main()
Dim cant1, cant2, cant3, suma As Integer
Dim peso As Single
cant1 = 0
cant2 = 0
cant3 = 0
Do
Console.Write("Ingrese el peso de la pieza (0 pera finalizar):")
peso = Console.ReadLine()
If peso > 10.2 Then
cant1 = cant1 + 1
Else
If peso >= 9.8 Then
cant2 = cant2 + 1
Else
If peso > 0 Then
cant3 = cant3 + 1
End If
End If
End If
Loop While peso <> 0
suma = cant1 + cant2 + cant3
Console.Write("Piezas aptas:")
Console.WriteLine(cant2)
Console.Write("Piezas con un peso superior a 10,2:")
Console.WriteLine(cant1)
Console.Write("Piezas con un peso inferior a 9,8:")
Console.WriteLine(cant3)
Console.ReadKey()
End Sub
End Module
Problemas propuestos
- Realizar un programa que acumule (sume) valores ingresados por teclado hasta ingresar el 9999 (no sumar dicho valor, indica que ha finalizado la carga). Imprimir el valor acumulado e informar si dicho valor es cero, mayor a cero o menor a cero.
- En un banco se procesan datos de las cuentas corrientes de sus clientes. De cada cuenta corriente se conoce: número de cuenta y saldo actual. El ingreso de datos debe finalizar al ingresar un valor negativo en el número de cuenta.
Se pide confeccionar un programa que lea los datos de las cuentas corrientes e informe:
a)De cada cuenta: número de cuenta y estado de la cuenta según su saldo, sabiendo que:
Estado de la cuenta ‘Acreedor’ si el saldo es >0. ‘Deudor’ si el saldo es <0. ‘Nulo’ si el saldo es =0. b) La suma total de los saldos acreedores.