
Python
Un curso de: Tutoriales Programación
Hasta ahora hemos visto los operadores:
relacionales (>, <, >=, <= , ==, !=) matemáticos (+, -, *, /, //, **, %)
pero nos están faltando otros operadores imprescindibles:
lógicos (and y or)
Estos dos operadores se emplean fundamentalmente en las estructuras condicionales para agrupar varias condiciones simples.
Operador and

Traducido se lo lee como “Y”. Si la Condición 1 es verdadera Y la condición 2 es verdadera luego ejecutar la rama del verdadero.
Cuando vinculamos dos condiciones con el operador “and”, las dos condiciones deben ser verdaderas para que el resultado de la condición compuesta de Verdadero y continúe por la rama del verdadero de la estructura condicional.
La utilización de operadores lógicos permiten en muchos casos plantear algoritmos más cortos y comprensibles.
Problema:
Confeccionar un programa que lea por teclado tres números enteros distintos y nos muestre el mayor.
Diagrama de flujo:

Este ejercicio se puede resolver sin operadores lógicos pero el utilizarlos nos permite que sea mas simple la solución.
La primera estructura condicional es una ESTRUCTURA CONDICIONAL COMPUESTA con una CONDICION COMPUESTA.
Podemos leerla de la siguiente forma:
Si el contenido de la variable num1 es mayor al contenido de la variable num2 «Y» si el contenido de la variable num1 es mayor al contenido de la variable num3 entonces la CONDICION COMPUESTA resulta Verdadera.
Si una de las condiciones simples da falso la CONDICION COMPUESTA da Falso y continúa por la rama del falso.
Es decir que se mostrará el contenido de num1 si y sólo si num1 > num2 y num1 > num3.
En caso de ser Falsa la condición, analizamos el contenido de num2 y num3 para ver cual tiene un valor mayor.
En esta segunda estructura condicional no se requieren operadores lógicos al haber una condición simple.
Programa: ejercicio19.py
num1=int(input("Ingrese primer valor:"))
num2=int(input("Ingrese segundo valor:"))
num3=int(input("Ingrese tercer valor:"))
print("El mayor de los tres valores es")
if num1>num2 and num1>num3:
print(num1)
else:
if num2>num3:
print(num2)
else:
print(num3)
Operador or

Traducido se lo lee como “O”. Si la condición 1 es Verdadera o la condición 2 es Verdadera, luego ejecutar la rama del Verdadero.
Cuando vinculamos dos o más condiciones con el operador “or», con que una de las dos condiciones sea Verdadera alcanza para que el resultado de la condición compuesta sea Verdadero.
Problema:
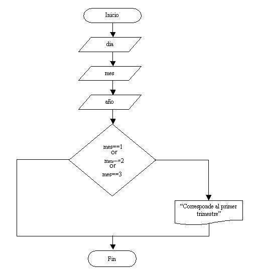
Se carga una fecha (día, mes y año) por teclado. Mostrar un mensaje si corresponde al primer trimestre del año (enero, febrero o marzo) Cargar por teclado el valor numérico del día, mes y año.
Ejemplo: dia:10 mes:2 año:2018
Diagrama de flujo:

La carga de una fecha se hace por partes, ingresamos las variables dia, mes y año.
Mostramos el mensaje «Corresponde al primer trimestre» en caso que el mes ingresado por teclado sea igual a 1, 2 ó 3.
En la condición no participan las variables dia y año.
Programa: ejercicio20.py
dia=int(input("Ingrese nro de día:"))
mes=int(input("Ingrese nro de mes:"))
año=int(input("Ingrese nro de año:"))
if mes==1 or mes==2 or mes==3:
print("Corresponde al primer trimestre")
Problemas propuestos
- Realizar un programa que pida cargar una fecha cualquiera, luego verificar si dicha fecha corresponde a Navidad.Ver video
- Se ingresan por teclado tres números, si todos los valores ingresados son menores a 10, imprimir en pantalla la leyenda «Todos los números son menores a diez».Ver video
- Se ingresan por teclado tres números, si al menos uno de los valores ingresados es menor a 10, imprimir en pantalla la leyenda «Alguno de los números es menor a diez».Ver video
- Se ingresan tres valores por teclado, si todos son iguales se imprime la suma del primero con el segundo y a este resultado se lo multiplica por el tercero.Ver video
- Escribir un programa que pida ingresar la coordenada de un punto en el plano, es decir dos valores enteros x e y (distintos a cero).
Posteriormente imprimir en pantalla en que cuadrante se ubica dicho punto. (1º Cuadrante si x > 0 Y y > 0 , 2º Cuadrante: x < 0 Y y > 0, etc.)Ver video - De un operario se conoce su sueldo y los años de antigüedad. Se pide confeccionar un programa que lea los datos de entrada e informe:
a) Si el sueldo es inferior a 500 y su antigüedad es igual o superior a 10 años, otorgarle un aumento del 20 %, mostrar el sueldo a pagar.
b)Si el sueldo es inferior a 500 pero su antigüedad es menor a 10 años, otorgarle un aumento de 5 %.
c) Si el sueldo es mayor o igual a 500 mostrar el sueldo en pantalla sin cambios.Ver video - Escribir un programa en el cual: dada una lista de tres valores numéricos distintos se calcule e informe su rango de variación (debe mostrar el mayor y el menor de ellos)Ver video